首页
旅客指南
航空货运
机场交通
机场商旅
商业合作
关于我们
机场交通
往来机场交通
空港快线
市内公交
快速公交(BRT)
出租车
长途大巴
多式联运服务
停车场
常用交通站点指引
交通图
首页
>
往来机场交通
>空港快线
厦门空港快线公司是厦门翔业集团旗下成员企业,致力于打造以厦门机场为中心,辐射周边地市的便捷的机场地面客运交
通网络,以永续的安全、“航空式”的服务,打造海西精品客运品牌。
服务位置
T3候机楼:到达层9号门对面售票柜台
T4候机楼:到达层7号门售票柜台、3号门对面售票柜台
服务时间
05:30-23:00(具体时间以柜台信息为准)
服务电话
0592-5708275
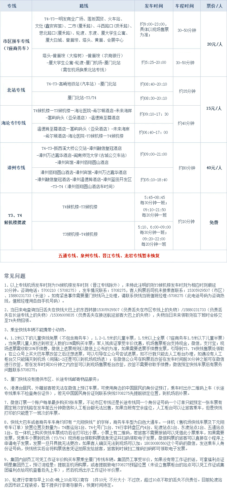
专线信息
备注:以上专线以实际执行为准,具体情况请询问现场调度,咨询热线:0592-5708275